버블정렬, 삽입정렬, 퀵정렬, 선택정렬 등 정렬 알고리즘은 정렬의 안정성에 따라서 안정 정렬과 불안정 정렬로 나뉜다.
그 중 안정 정렬을 먼저 정리하려고 한다.
안정 정렬
안정 정렬이란 정렬 전 동일한 키 값의 요소 순서가 정렬 후 유지가 되는 정렬 알고리즘을 안정 정렬이라고 한다.
예시로
[3, 2, 1, 5, 7, 5] 배열이 있다고 가정한다.
이를 오름차순으로 정렬한다고 할때
[1, 2, 3, 5, 5, 7]이 된다면 안정 정렬
[1, 2, 3, 5, 5, 7]이 될 수 있다면 불안정 정렬이다.
안정 정렬에 해당하는 정렬
- 버블 정렬 (Bubble Sort)
- 삽입 정렬 (Insertion Sort)
- 병합 정렬 (Merge Sort)
정렬 과정을 볼 수 있는 참고 사이트 : https://visualgo.net/ko/sorting
VisuAlgo - Sorting (Bubble, Selection, Insertion, Merge, Quick, Counting, Radix)
VisuAlgo is free of charge for Computer Science community on earth. If you like VisuAlgo, the only payment that we ask of you is for you to tell the existence of VisuAlgo to other Computer Science students/instructors that you know =) via Facebook, Twitter
visualgo.net
버블 정렬 (Bubble Sort)

버블 정렬은 매 회마다 0 인덱스 부터 시작하며 그 다음 인덱스 값과 비교하면서 거품처럼 순차적으로 정렬하는 알고리즘이다.
1회전이 끝나면 맨 마지막 요소가 확정되고, 2회전이 끝나면 맨 마지막 -1 의요소, 3회전은 마지막 -2 요소.. 의 순서로
오른쪽부터 정렬되는 방식이다.
구현이 간단하다는 장점이 있지만, 시간복잡도가 높아서 잘 쓰이지 않는다고 한다.
버블정렬 시간 복잡도
BEST : O(n²)
WORST : O(n²)
AVG : O(n²)
버블정렬 구현
import java.util.Arrays;
public class bubble {
public static void main(String[] args) {
int[] array = {3, 1, 2, 7, 12, 5};
array = bubble_sort(array);
System.out.println(Arrays.toString(array));
}
public static int[] bubble_sort(int[] array) {
int size = array.length;
int temp;
for(int i=0; i<size-1; i++) {
for(int j=1; j<size-i; j++) {
if(array[j-1] > array[j]) {
//swap
temp = array[j];
array[j] = array[j-1];
array[j-1] = temp;
}
}
}
return array;
}
}
삽입 정렬 (Insertion Sort)

삽입 정렬은 1 인덱스부터 시작해서 순차적으로 해당 인덱스의 숫자 왼쪽 값들과 비교해 올바른 위치에 삽입하는 정렬 알고리즘이다.
삽입 정렬 시간복잡도
BEST : O(n)
WORST : O(n²)
AVG : O(n²)
삽입 정렬 구현
import java.util.Arrays;
public class insertion {
public static void main(String[] args) {
int[] array = {3, 1, 2, 7, 12, 5, 8};
array = insert_sort(array);
System.out.println(Arrays.toString(array));
}
public static int[] insert_sort(int[] array) {
for(int i=1; i<array.length; i++) {
for(int j=0; j<i; j++) {
if(array[i] < array[j]) {
insert_idx(array, i, j);
}
}
}
return array;
}
public static void insert_idx(int[] array, int target_idx, int insert_idx) {
int insert_value = array[target_idx];
for(int i=target_idx; i>insert_idx; i--) {
array[i] = array[i-1];
}
array[insert_idx] = insert_value;
}
}
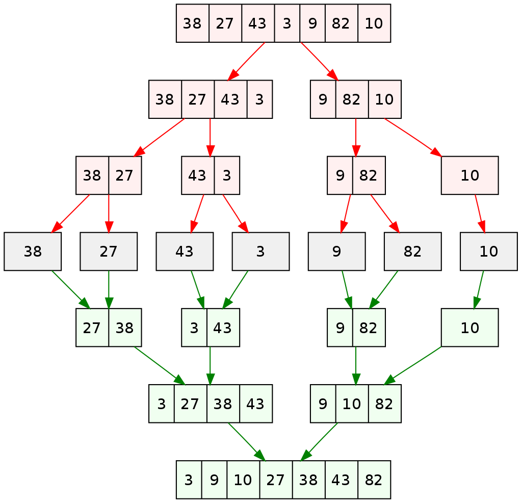
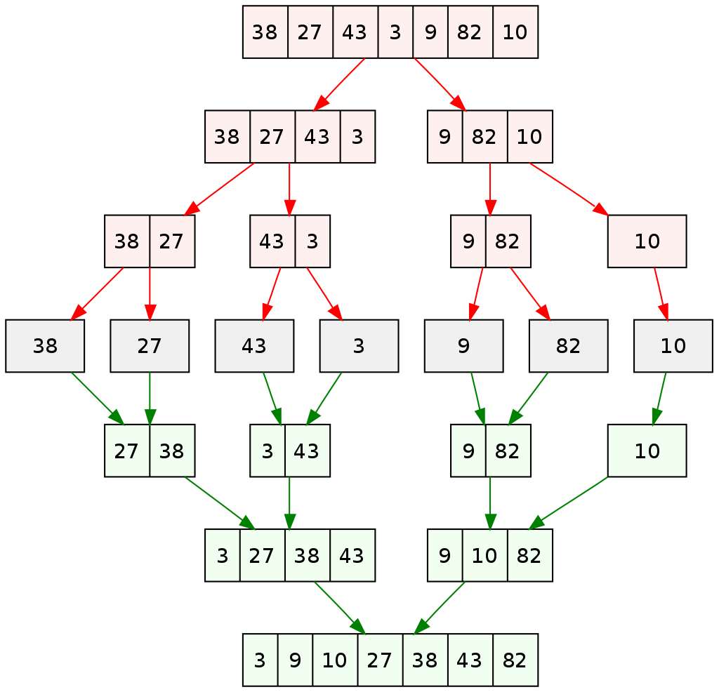
병합 정렬 (Merge Sort)

병합 정렬 (합병 정렬)은 요소들을 가장 작은 크기로 분할(Divide)한 뒤 토너먼트처럼 둘 씩 결합(Combine)하면서 정렬하는 분할 정복 기법(Divide and conquer)을 사용하는 알고리즘이다.
병합 정렬 시간 복잡도
BEST : O(nlogn)
WORST : O(nlogn)
AVG : O(nlogn)
병합 정렬 구현
import java.util.Arrays;
public class merge {
public static void main(String[] args) {
int[] array = {3, 1, 2, 7, 12, 5, 8};
merge_sort(array, 0, array.length-1);
System.out.println(Arrays.toString(array));
}
public static void merge_sort(int[] array, int start, int end) {
if(start < end) { //배열의 요소가 2개 이상이면
//반으로 나눌 인덱스
int middle = (start + end) / 2;
//앞부분 병합 정렬
merge_sort(array, start, middle);
//뒷부분 병합 정렬
merge_sort(array, middle+1, end);
//Merge하면서 정렬하는 로직
merge_logic(array, start, middle, end);
}
}
public static void merge_logic(int[] array, int start, int middle, int end) {
int[] tempArr = new int[(end-start) + 1];
int l = start;
int r = middle+1;
int idx = 0;
if(end - start < 2) { //요소 2개 짜리면 단순비교
if(array[start] > array[end]) {
tempArr[0] = array[end];
tempArr[1] = array[start];
} else {
tempArr[0] = array[start];
tempArr[1] = array[end];
}
} else {
while(l <= middle && r <= end) {
if(array[l] < array[r]) {
tempArr[idx] = array[l];
l++;
} else {
tempArr[idx] = array[r];
r++;
}
idx++;
}
//넣고 남은 요소들은 그대로 넣어줌. 왼쪽 오른쪽 둘중 하나는 무조건 비워지기 때문에
while (l <= middle) {
tempArr[idx++] = array[l++];
}
while (r <= end) {
tempArr[idx++] = array[r++];
}
}
idx = 0;
for(int i=start; i<=end; i++) {
array[i] = tempArr[idx++];
}
}
}'그 외' 카테고리의 다른 글
| 일기 (0) | 2022.06.05 |
|---|---|
| HTTPS 동작 과정 (0) | 2022.02.24 |
| 블럭(block)과 논블럭(non-block), 동기(sync)와 비동기(async) (0) | 2022.01.19 |
| HTTP 스펙과 버전 (0) | 2021.10.09 |